Peer Review and Publication Process

 | Post date: 2025/09/21 | 
Peer Review and Publication Process
The
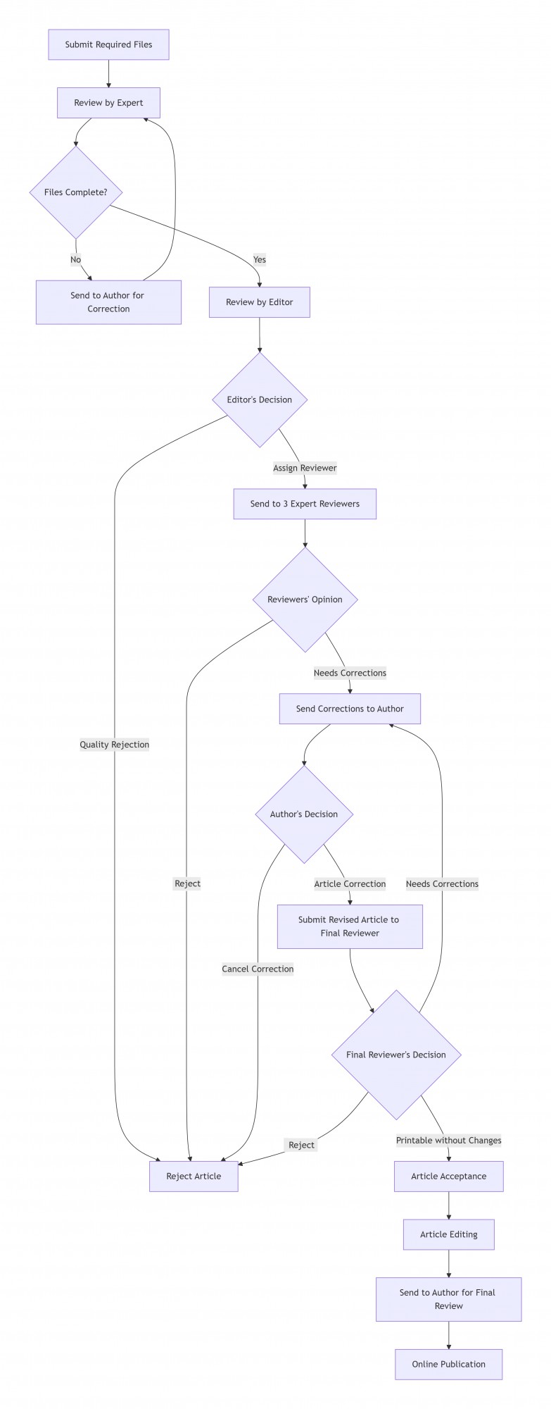
Journal of Engineering Geology (JEG) adheres to the principles and protocols established by the Committee on Publication Ethics (COPE) and complies with its Code of Conduct in addressing potential misconduct cases. The Journal of Engineering Geology (JEG) implements a double-blind peer-review process, ensuring that both authors and reviewers remain anonymous throughout the review. The double-blind peer-review process reduces bias by focusing solely on the content. Manuscripts are typically evaluated by two or three reviewers, chosen based on their expertise and experience. Reviewers provide feedback on the manuscript's strengths and weaknesses.
Authors are encouraged to thoroughly read the “For authors” to understand which files are needed and how to prepare them. The following files should be uploaded on the journal site during the first submission:
  • The manuscript (with author’s name)
  • The manuscript (without author’s name)
  • English extended abstract
  • Conflict of interests
  • Commitment
  • Suggested reviewers
Once the manuscript is received and the submission process is completed, a code is assigned to the article. Authors are notified via email, and the article enters the initial review stage. During the initial review by the “Chief Executive” and “Chief Editor”, adhering to the format prescribed in the authors' guidelines can greatly impact the article's acceptance into the review stage. The initial review typically takes less than one week from the date of submission. If the submission guidelines have been adhered to and the manuscript meets the standards of scientific content, it will be forwarded to the reviewers. At this stage, the main file (with author’s name) is sent to two or three specialized reviewers simultaneously. The review period typically lasts about three to four weeks. Upon completion of the review, the possible outcomes for a manuscript are as follows:
  • Accepted: The manuscript is accepted for publication without any further revisions required indicating that the manuscript meets all the journal's standards and requirements.
  • Minor Revisions: The reviewers suggest minor changes that the authors need to address. Once these revisions are made and approved, the manuscript is accepted for publication.
  • Major Revisions: The reviewers recommend substantial changes to the manuscript. The authors must address these revisions, and the revised manuscript may need to undergo another round of review before a final decision is made.
  • Rejected with Resubmission Invited: The manuscript is rejected in its current form, but the reviewers believe it has potential. Authors are encouraged to make significant changes and resubmit the manuscript as a new submission.
  • Rejected: The manuscript is not suitable for publication in the journal, and no further consideration will be given to it. In this case, the author will be informed, and the article will be excluded from the review process.
Seek Additional Reviews: If the recommendations are highly divergent and it's difficult to reach a decision, additional review to provide further insights is needed. For example, one reviewer requests major revisions and another rejects the manuscript, it will be reviewed by a third reviewer who has not previously evaluated it, and a decision will be made based on their opinion. The revised version will then be evaluated by one of the previous reviewers for a comparative assessment.
Once a manuscript is accepted, it undergoes several processes before final publication:
  • Copyediting: The manuscript is reviewed for grammar, punctuation, formatting, and adherence to the journal's style guidelines. This process ensures clarity and consistency in the text.
  • Typesetting and Layout: The article is formatted and laid out according to the journal's design. This includes arranging text, images, tables, and figures to create a visually appealing and professional final version.
  • Proofreading: A final proof of the article is reviewed for any remaining errors or inconsistencies. The corresponding author may receive a proof copy for approval and to suggest any minor corrections.
  • Author Corrections: The corresponding author reviews the proof, makes any necessary corrections, and approves the final version for publication.
  • Online Publication: The article is published online, often ahead of print, making it accessible to readers and researchers.


View: 1098 Time(s)   |   Print: 335 Time(s)   |   Email: 0 Time(s)   |   0 Comment(s)

© 2026 CC BY-NC 4.0 | Journal of Engineering Geology

Designed & Developed by : Yektaweb