نشریه زمین شناسی مهندسی
دانشگاه خوارزمی
سه شنبه 27 آبان 1404
|
English
[
Archive
]
ورود خودکار
ثبت نام
بازیابی رمز عبور
صفحه اصلی
مرور نشریه
شماره جاری
کلیه شمارههای مجله
مقالات آماده انتشار
جستجو در پایگاه
صفحه پرسشهای متداول
راهنمای صفحات
صفحه برترینهای پایگاه
نمایه نویسندگان
نمایه واژه های کلیدی
اطلاعرسانی به دوستان
اطلاعات نشریه
درباره نشریه
اهداف و زمینهها
هیات تحریریه
اصول اخلاقی نشریه
پایگاه های نمایه کننده
فلوچارت فرایند ارزیابی و انتشار مقالات
سیاست های نشریه
سیاست دسترسی آزاد
سیاست کپی رایت
سیاست محرمانگی
سیاست مواجه با سرقت علمی
سیاست حفظ دیجیتال مقالات
هزینههای چاپ
راهنمای نویسندگان
راهنمای ارسال مقاله
فرم ارسال مقاله
راهنمای نگارش مقاله
فایل پیش نویس مقاله اصلی
فایل پیش نویس چکیده مبسوط لاتین و فارسی
فرم تعهدنامه
فرم تعارض منافع
فرم معرفی داوران پیشنهادی
فرم پاسخ داوری
برای داوران
راهنمای داوران
لیست داوران
ثبت نام و ورود به سامانه
فرم ثبت نام
ورود به سامانه
بازیابی رمز عبور
تماس با ما
اطلاعات تماس
فرم برقراری ارتباط
اطلاعیه و اخبار
نشریه زمین شناسی مهندسی
اطلاعات نشریه
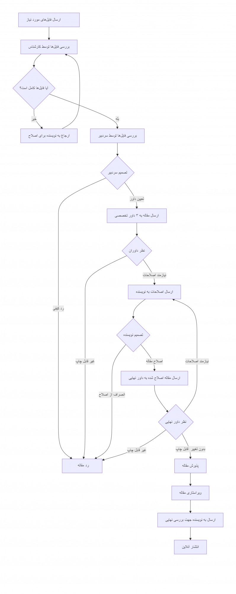
فلوچارت فرایند ارزیابی و انتشار مقالات
فلوچارت فرایند ارزیابی و انتشار
| تاریخ ارسال: 1404/3/20 |
دفعات مشاهده: 474 بار |
دفعات چاپ: 118 بار
| دفعات ارسال به دیگران: 0 بار |
0 نظر